REPAIR Module
⚙️
REPAIR
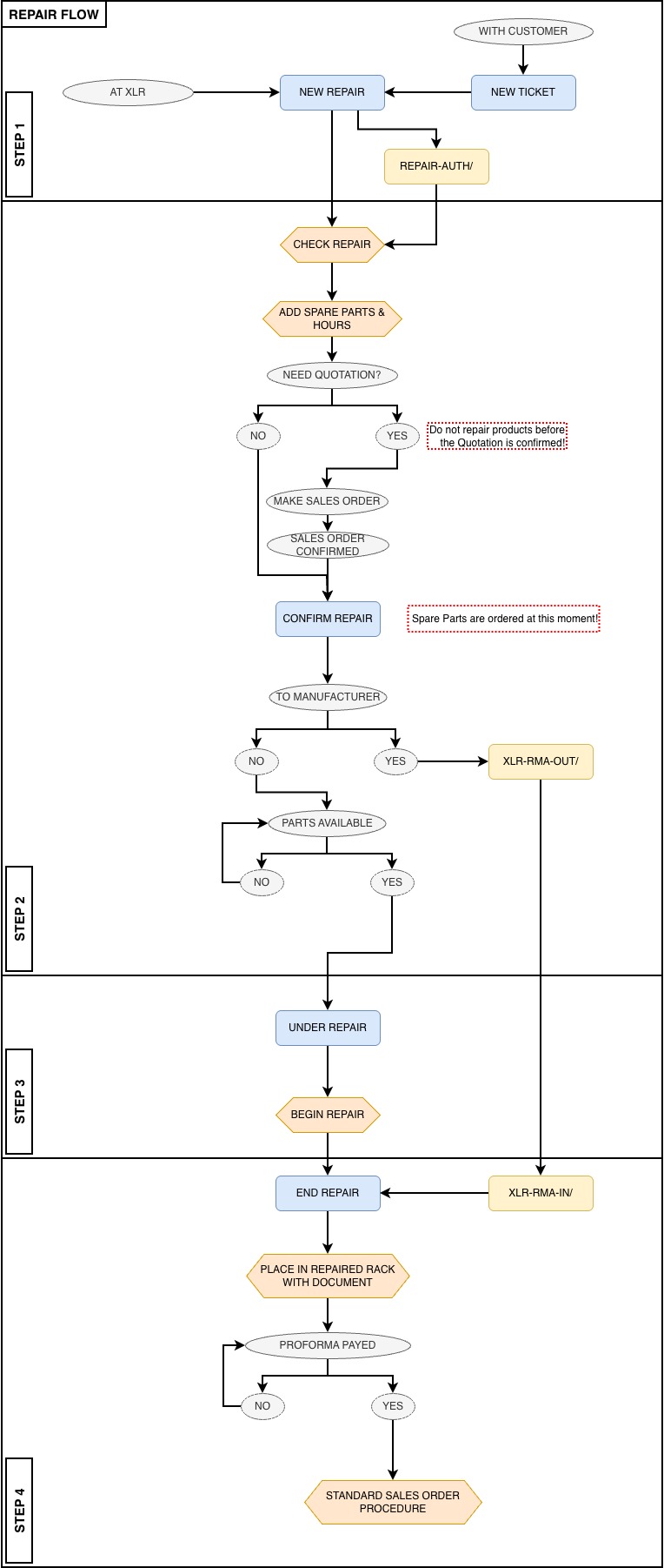
Here you will find a step-by-step guide for the repair module at XLR.

STEP 1:

STEP 2:
STEP 3:

STEP 4:
